Training and deploying your PyTorch model in the cloud with Azure ML
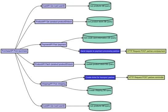
This article explains the benefits ofmoving PyTorch models to the cloud using Azure ML. It suggests that training models in the cloud can handle larger models and datasets than those trained on local machines. The author provides instructions for training and deploying a Fashion MNIST model using .. read more Â













